乐乐经验网
首页
美食营养
生活百科
知识问答
生活知识
返回
乐乐经验网
首页
美食营养
游戏数码
手工爱好
生活知识
生活百科
健康养生
运动户外
职场理财
情感交际
母婴教育
时尚美容
知识问答
更多知识
搜索
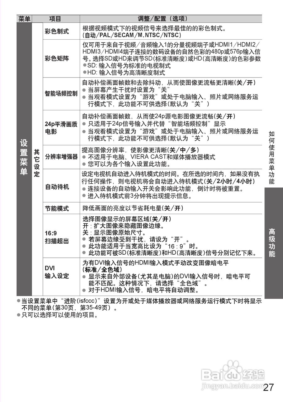
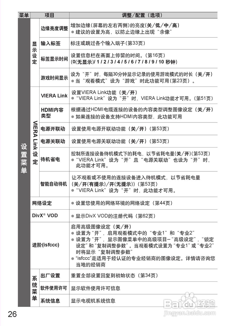
松下TH-P42S25C等离子彩电使用说明书:[3]
2026-02-16 06:46:01
(共篇)
上一篇:
|
下一篇:
相关推荐
松下TH-P42S25C等离子彩电使用说明书:[4]
阅读量:175
松下TH-P42S25C等离子彩电使用说明书:[6]
阅读量:102
松下TH-P46S25C等离子彩电使用说明书:[3]
阅读量:126
松下TH-42PV700C等离子彩电使用说明书:[3]
阅读量:174
松下TH-50PZ80C等离子彩电使用说明书:[3]
阅读量:79
猜你喜欢
grape是什么意思
tuesday是什么意思
什么是封闭式基金
健身穿什么衣服
菩萨蛮大柏地的意思
双鱼座女生喜欢什么样的男生
什么是假药什么是劣药
冷战是什么意思
crash是什么意思
421是什么意思
猜你喜欢
日夜兼程的意思
初出茅庐是什么意思
司空见惯是什么意思
等闲的意思
电影剪辑用什么软件
长辈生日送什么礼物
fyi是什么的缩写
左右逢源的意思
留点什么给自己作文
巧妙绝伦的意思