乐乐经验网
首页
美食营养
生活百科
知识问答
生活知识
返回
乐乐经验网
首页
美食营养
游戏数码
手工爱好
生活知识
生活百科
健康养生
运动户外
职场理财
情感交际
母婴教育
时尚美容
知识问答
更多知识
搜索
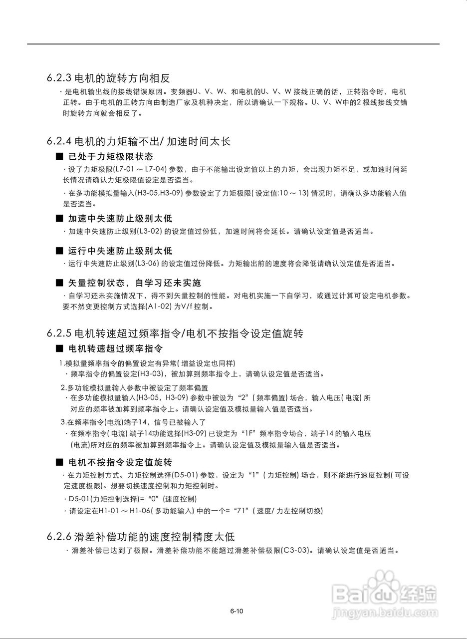
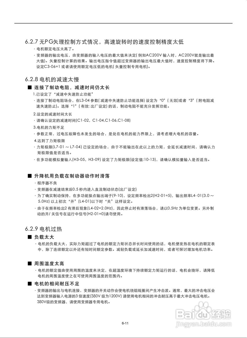
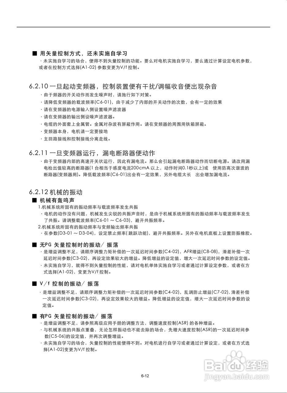
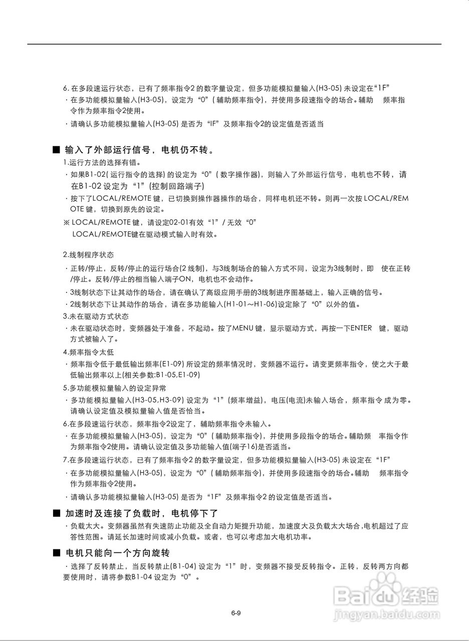
易驱M300-4T2000M频器使用说明书:[10]
2026-04-01 19:08:03
本篇为《易驱M300-4T2000M频器使用说明书》,主要介绍该产品的使用方法以及常见故障解决方案。
(共篇)
上一篇:
|
下一篇:
相关推荐
易驱M300-4T2000M频器使用说明书:[11]
阅读量:102
易驱M220-4T0930FPVER0M00变频器使用说明书:[10]
阅读量:158
易驱M220-4T0930FPVER0M00变频器使用说明书:[1]
阅读量:142
易驱M220-4T0930FPVER0M00变频器使用说明书:[7]
阅读量:118
易驱M220-4T0930FPVER0M00变频器使用说明书:[2]
阅读量:155
猜你喜欢
饺子面怎么和
兕怎么读
青鱼怎么做好吃
微信接龙怎么发起
etc怎么办理
高马尾怎么扎好看
套五笔怎么打
痛风发作了怎么样才能快速缓解下去
雅士利奶粉怎么样
peach怎么读
猜你喜欢
bowl怎么读
耳鸣是怎么回事
磁盘被写保护怎么解除
为什么视频没有声音
拼多多怎么申请开店
蓝牙耳机怎么用
手机密码忘了怎么解锁
微信头像怎么换
大便发绿是怎么回事
微信接龙怎么操作