乐乐经验网
首页
美食营养
生活百科
知识问答
生活知识
返回
乐乐经验网
首页
美食营养
游戏数码
手工爱好
生活知识
生活百科
健康养生
运动户外
职场理财
情感交际
母婴教育
时尚美容
知识问答
更多知识
搜索
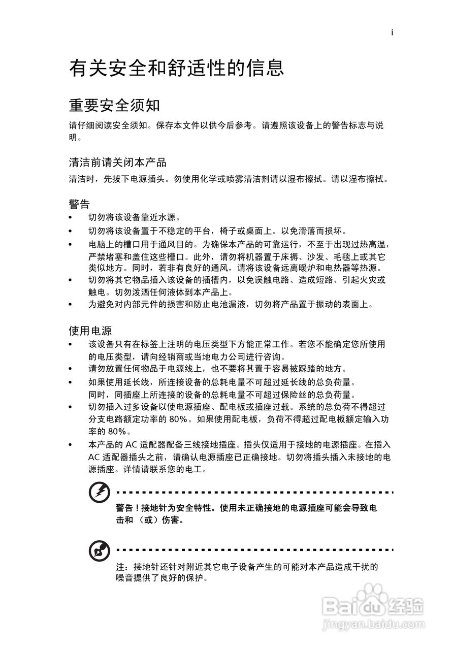
ACER宏基Veriton X275计算机说明书:[1]
2026-04-02 09:42:09
本篇为《ACER宏基Veriton X275计算机说明书》,主要介绍该产品的使用方法以及常见故障解决方案。
(共篇)
下一篇:
相关推荐
跑跑卡丁车沙漏怎么得
阅读量:113
PIONEER XV-DV77调谐器S-DV77SW/S-DV77ST扬声器使用说:[5]
阅读量:83
微信怎么解绑QQ号?
阅读量:123
群联UP13~UP19 PS2250量产使用说明
阅读量:125
Win8操作系统设置任务栏图标为小图标
阅读量:132
猜你喜欢
孕妇脚肿是怎么回事
兴宁旅游
灵芝泡水喝的功效
漂流瓶怎么玩
河北建材职业技术学院怎么样
腋毛怎么处理
三国志13怎么赚钱
如何制作泡菜
湖北十堰旅游
cf对讲机怎么开
猜你喜欢
如何预防火灾
蚂蚁花呗怎么提高额度
收到情人红包如何高情商回复
怎么修改群名片
移动硬盘打不开怎么办
空间回收站在哪里
马桶下水慢怎么回事
手机老是死机怎么办
电脑版本怎么升级
如何ps抠图